Oszillatorplatinefür alle Revox B77
1.177.235 Neuentwicklung
Tatsächlich haben wir die Schaltung etwas geändert!
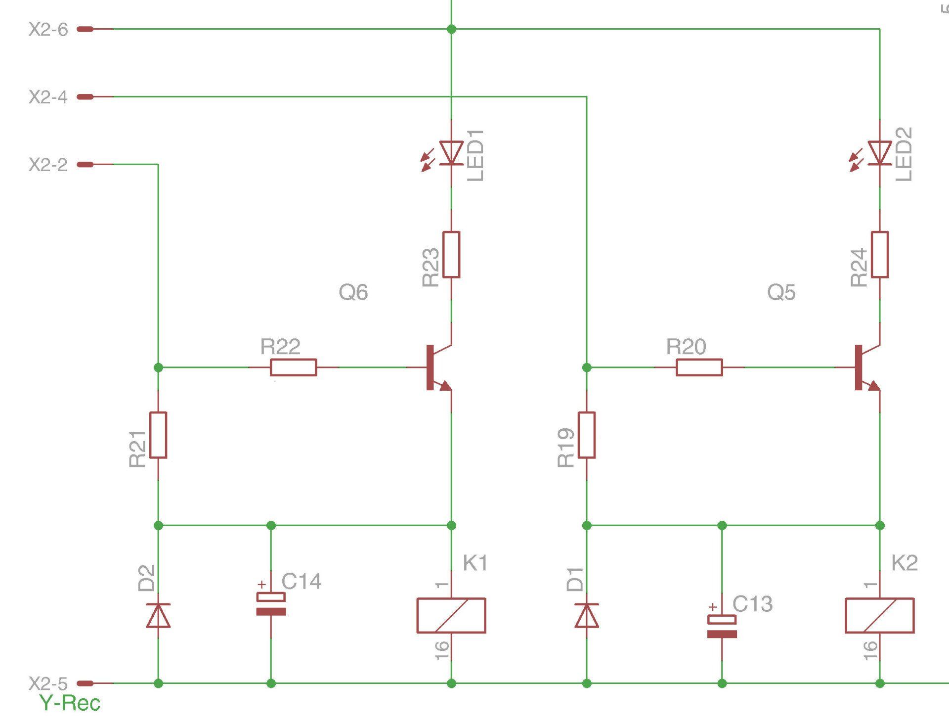
Wir von Premium-Hifi wollten das Einschalten der Relais nicht über die Record-LEDs in der Frontplatte führen. Die Relais werden jetzt über zusätzliche Transistoren eingeschaltet. Damit können auch 2 mal 220µF Elkos entfallen.
Die Oszillatorspule wird bei uns neu gewickelt und ist das teuerste Bauteil aller Audiokarten der Studer Revox B77.
die Technik
die Schaltung
Einschalttransistor
Zwei Einschalttransistoren in Parallelschaltung versorgen den Oszillator mit dem nötigen Strom. Der Vorwiderstand ist hier in R 15 und R 16 gesplittet und dient gleichzeitig der Zwangsanpassung. Damit wird die Leistung gleichmäßig auf beiden Transistoren und Vorwiderstände verteilt. Somit wird auch die Verlustleistung der SMD-Bauteile klein genug!
Oszillatorspule
Die neue Spule hat keinen Abgleichstift mehr! Einmal sind die Spulen mit Abgleichstift sehr schwer zu beschaffen und dann sind die Spulen auch nur bis 100 kHz geeignet! Wir benötigen aber 150 kHz. Die neuen Leiterplatten haben nur noch Zinnbrücken für die Einstellung! Ob wir die Einstellung weiterhin verwenden, wissen wir noch nicht!
die neue Platine
ähnelt dem der alten Schaltung. Die Relais sind aktueller, die Position der Stecker der Buchsen und die der Trimmer werden von der Bandmaschine vorgegeben. Die Jumper, die die Leiterplatte für alle Revox B77 und PR99 benutzbar machen, sind als Zinnbrücken auf der Lötseite gewandert.
Oszillatorplatine von Premium-Hifi
Nur Kleinlichkeiten haben wir geändert, eine Feinabstimmung der Frequenz ist nicht mehr möglich, aber auch nicht nötig. Es spielt überhaupt keine Rolle, ob der Oszillator mit 145 kHz oder 155 kHz schwingt!
wenn Sie das Beste wollen!
nagelneue Oszillator-Leiterplatte
1.177.235
für alle Revox B77 finden Sie bei uns im Shop







