New oscillator boardfor all Revox B77
1.177.235 new developments
In fact, we changed the circuit a bit!
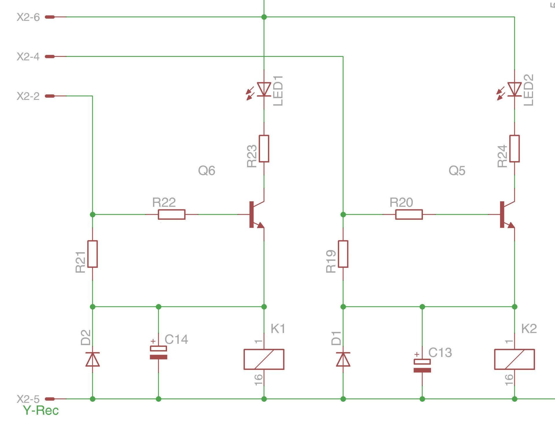
We at Premium-Hifi didn't want to switch on the relays via the record LEDs on the front panel. The relays are now switched on via additional transistors. This also eliminates the need for two 220µF electrolytic capacitors.
We rewind the oscillator coil and it is the most expensive component of all Studer Revox B77 audio cards.
the technology
the circuit
Turn-on transistor
Two parallel-connected turn-on transistors supply the oscillator with the necessary current. The series resistor is split into R15 and R16 and also serves as a forced matching resistor. This distributes the power evenly between both transistors and series resistors. This also keeps the power dissipation of the SMD components sufficiently low.
Oscillator coil
The new coil no longer has an adjustment pin! Firstly, coils with adjustment pins are very difficult to obtain, and secondly, the coils are only suitable for frequencies up to 100 kHz! We need 150 kHz, however. The new circuit boards only have tin bridges for adjustment! We don't yet know whether we'll continue to use this adjustment.
Oscillator board from Premium-Hifi
We've only made minor changes; fine-tuning the frequency is no longer possible, but it's also not necessary. It doesn't matter at all whether the oscillator oscillates at 145 kHz or 155 kHz!
if you want the best!
New oscillator-printed circuit board
1.177.235
for all Revox B77 you can find in our shop







