Protection Circuit für alleRevox B750
neue Leiterplatte
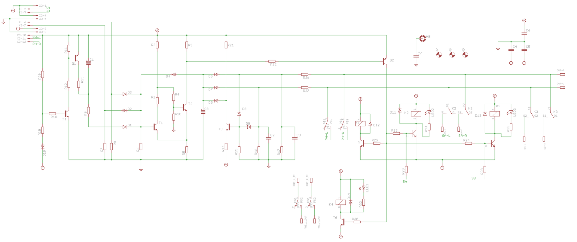
Die Protection-Circuit der Revox B750 fragt die Temperaturen der Endstufen und die Lautsprecher-Ausgänge auf Gleichspannung ab. Ebenso müssen die Spannungen +/-20 V und -10 V vorhanden sein. Erst wenn alles in Ordnung ist, werden die Relais für den Kopfhörer und evtl. die Lautsprecherpaare A und/oder B nach einer Verzögerungszeit freigegeben.
Verbesserungen
wenige aber wichtige!
Viel gibt es hier nicht zu optimieren. Klangrelevant ist die Schaltung nicht. Dennoch haben wir zu den Relais hin besonders dicke und breite Leiterbahnen rund verlegt. 3 LEDs zeigen die Freigabe und den Status der Lautsprecherpaare an. Mit einem zusätzlichen Relais kann das PRE AMP OUT Signal verzögert eingeschaltet werden. Damit ist das PRE AMP OUT ohne Einschaltplopp auch für Aktivlautsprecher oder weitere Endstufen voll nutzbar!
Die Elektronik
Die Schaltung, das Konzept ist Original Revox
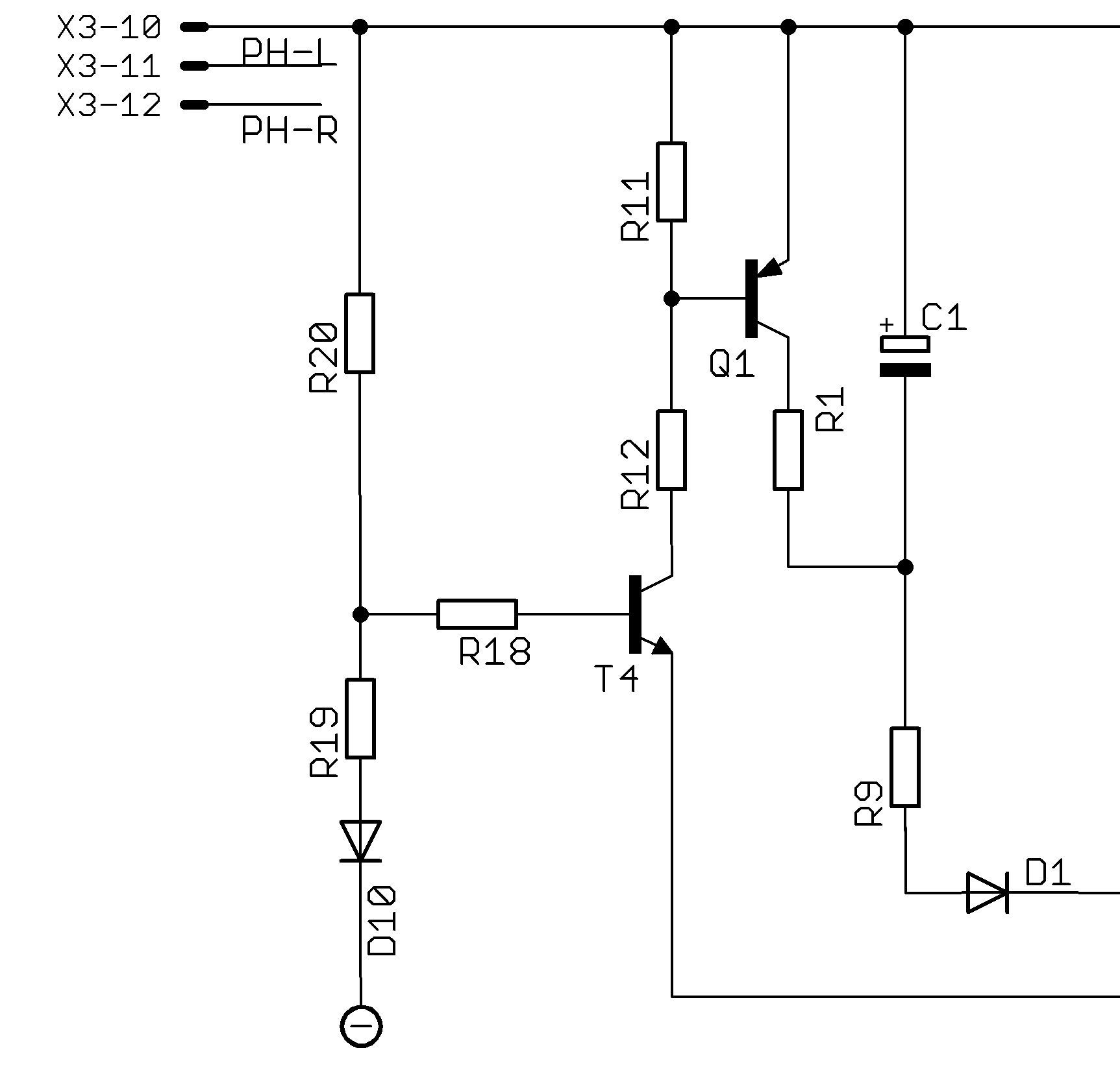
Einschaltverzögerung
T4 mit R18, R19, R20 und D10 bilden die Überwachung der -10 V. Die Einschaltverzögerung ist mit Q1, R1, C1, R9 und D1 aufgebaut. Nur wenn die -10 V an D10 anliegen, ist T4 gesperrt und Q1 somit auch. Über R1 kann sich jetzt mithilfe von R9 eine Spannung aufbauen. Die Spannung am Minuspol des Kondensators C1 sinkt so weit ab, dass die Schaltschwelle des nachfolgenden Schmitt-Triggers unterschritten wird.

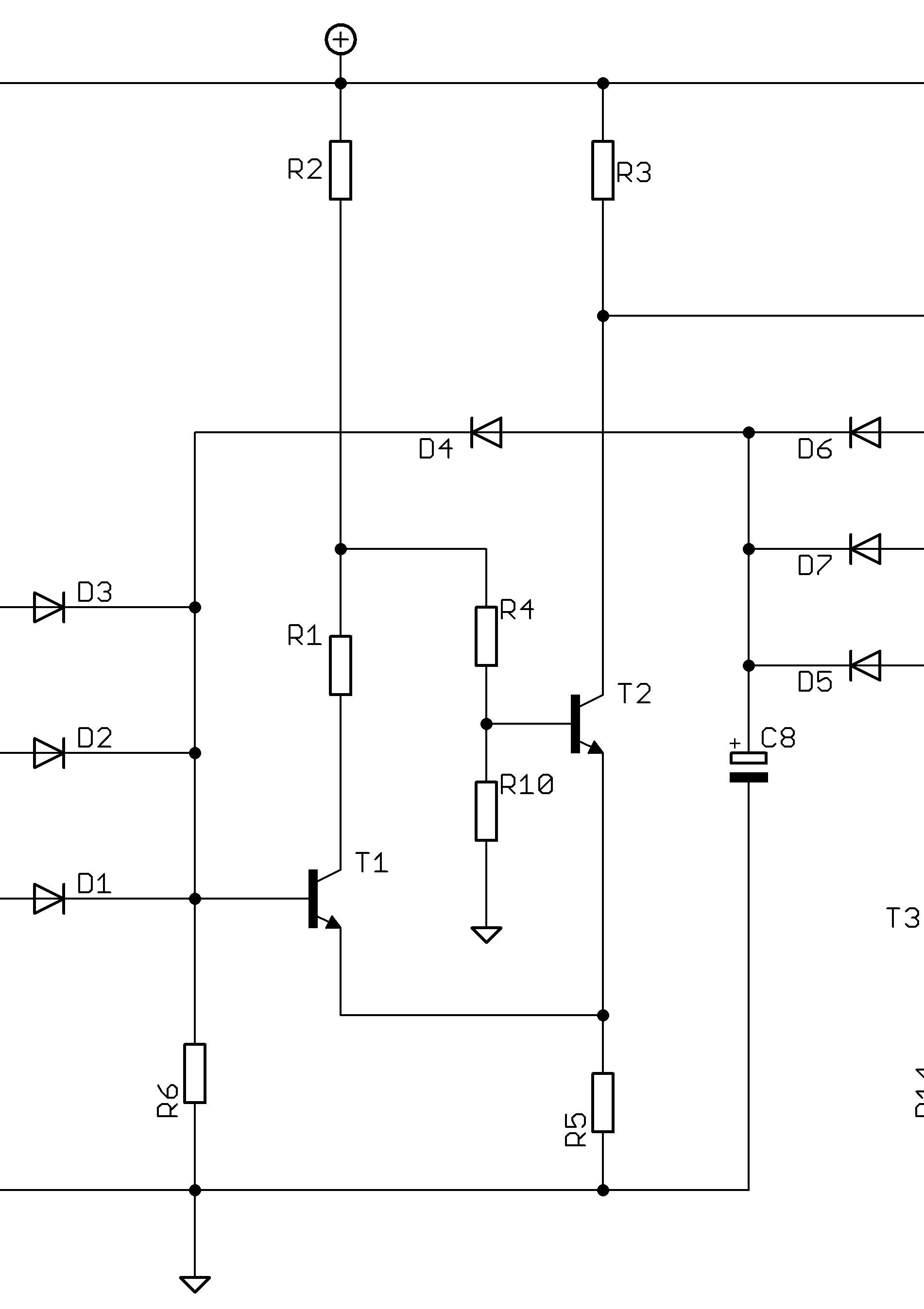
Schmitt-Trigger
Die Schaltzentrale der Überwachungsschaltung.
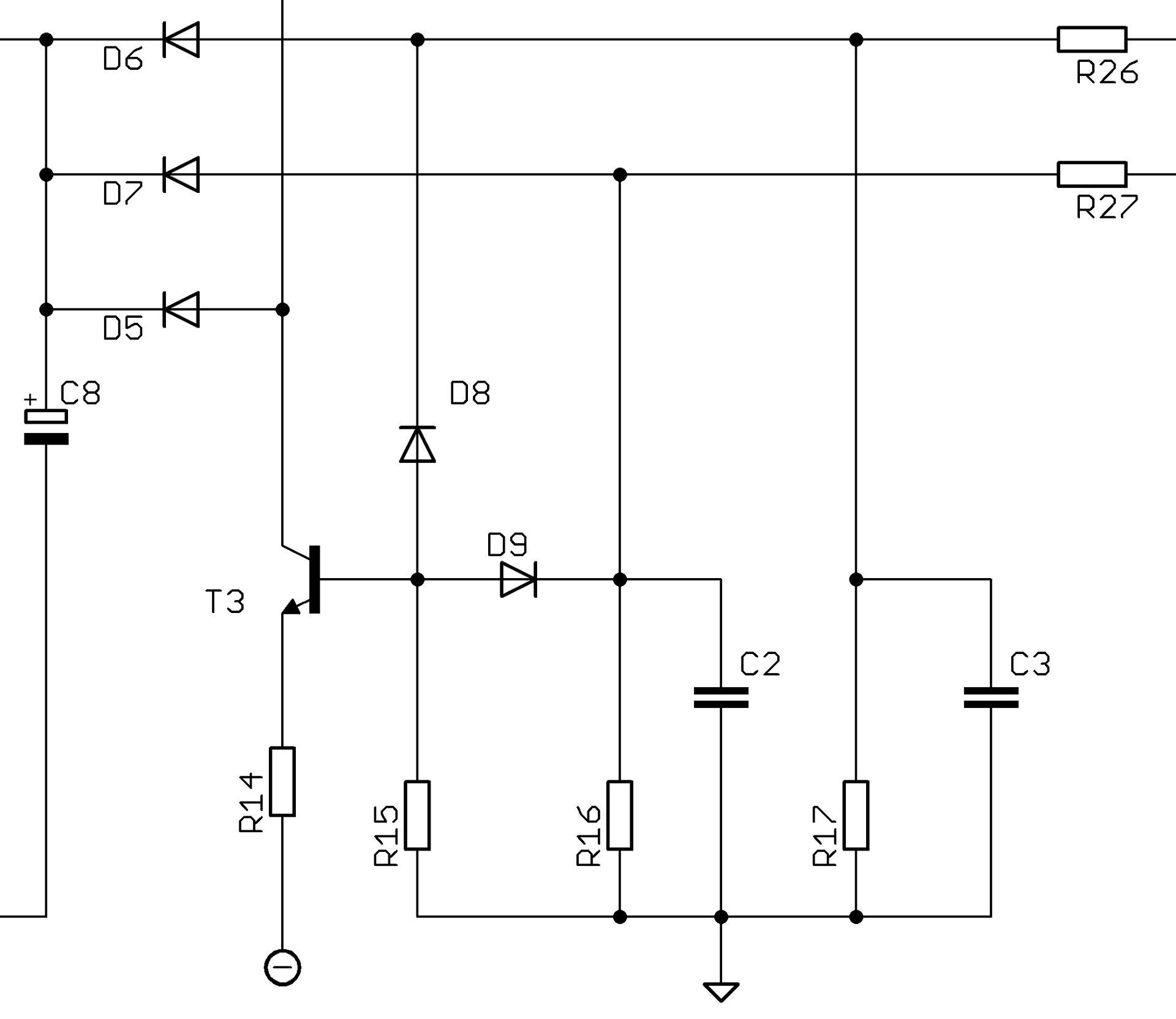
D2 und D3 kommen von der Temperaturüberwachung der beiden Endstufen. D1 liefert das Signal der zuvor beschriebenen -10 V Überwachung und der Einschaltverzögerung. Über D4 kommt die Gleichspannungsüberwachung der Lautsprecherausgänge. D6 und D7 geben die jeweiligen positive Gleichspannung am Lautsprecherausgang weiter. D5 gibt die negative Gleichspannung der Lautsprecherausgänge und das Fehlen der -20 V weiter. R5 stellt die Schaltschwelle ca. 2,4 V plus der Basis-Emitter-Spannung ein. C8 stellt mit den Widerständen R26 und R27 das Ansprechverhalten der Lautsprecherüberwachung ein. Ist alles in Ordnung, ist T1 gesperrt, T2 leitend und gibt über den Treiber Q2 die Relais frei. LED gn leuchtet.
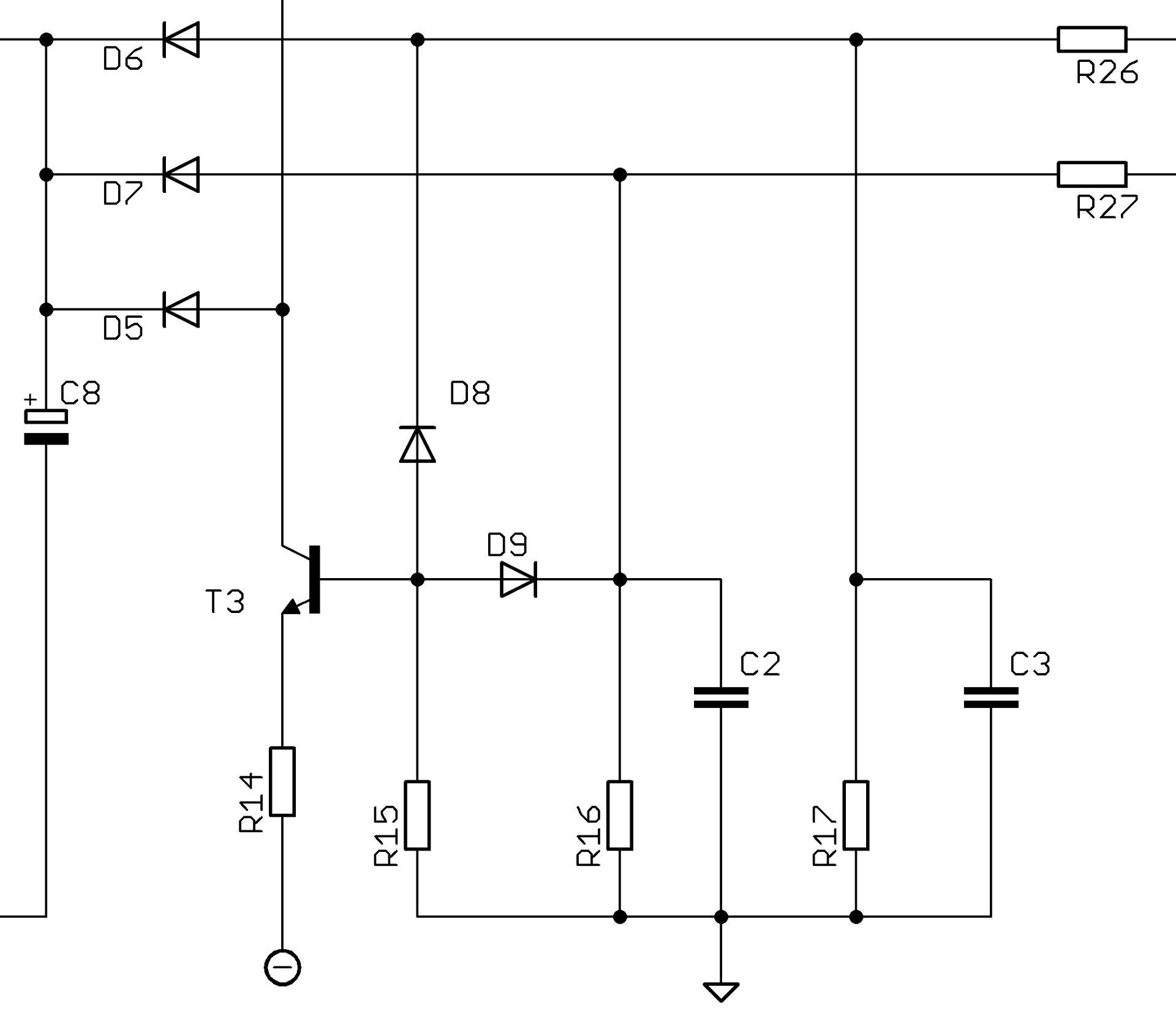
Gleichspannung
Überwachung der Lautsprecherausgänge.
Eine positive Gleichspannung wird über R26, D6 oder R27, D7 erfasst. C2 und C3 glätten nur den Gleichspannungsanteil (positiv oder negativ). Eine negative Spannung gelangt über D8 oder D9 an die Basis von T3, der dann sperrt und über D5 eine positive Spannung weitergibt. Fehlen die -20 V Betriebsspannung an R14, liegt an D5 ebenfalls eine positive Spannung an. So oder so, die Ausgänge werden zur Sicherheit abgeschaltet.
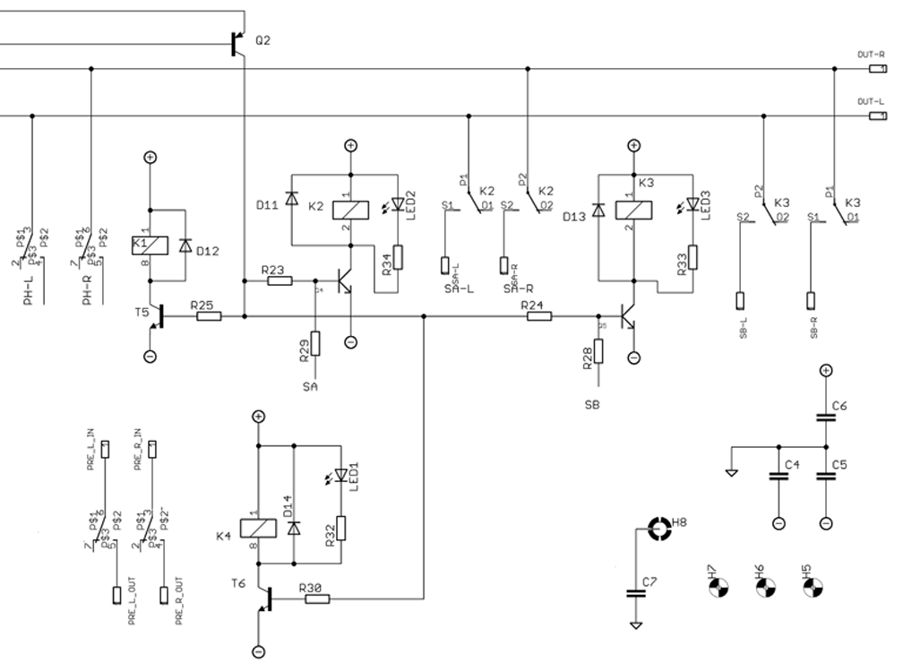
Relaisschaltung
4 Relais schalten jetzt die Ausgangspaare Lautsprecher A und B, den Kopfhörer-Ausgang und jetzt zusätzlich den PRE AMP OUT. Damit ist der PRE AMP OUT endlich vernünftig nutzbar! Sie können den Vorverstärker-Ausgang jetzt, ohne lautes Ploppen oder eine Einschalt- und Ausschaltreihenfolge einhalten zu müssen, nutzen. Zwei gelbe LEDs zeigen an, welches der Lautsprecher-Ausgänge aktiv ist. Eine grüne LED zeigt die Freigabe nach der Einschaltverzö gerung an. Alle LEDs sind zur Kontrolle gut durch die Kühlschlitze sichtbar.

Das Layout
Leiterbahnen
Die Lautsprecher-Verbindungen waren auch bei der Originalplatine sehr breit. Hier sind die Bahnen noch etwas breiter und mit 70 µm doppelt so dick wie bei der Originalplatine von Revox. Die Flachstecker sind gekennzeichnet.
Von unten: weiß, braun, violett, orange, gelb und grün. Die Anordnung der Flachstecker ist Original von der Revox B750. Die Leiterplatte ist Plug and Play austauschbar. Kein Löten erforderlich. 6 Schrauben lösen, die Stecker abziehen und auf der neuen Platine stecken und 6 Schrauben anziehen - das war es schon!
PRE AMP OUT
Für den Vorverstärker-Ausgang ist eine vierpolige Klemmleiste auf der Unterseite vorgesehen. Die Klemmleiste ist mit Schlitten, so das Sie keine Aderendhülsen benötig. Wir werden Ihnen dennoch 4 Stück Aderendhülsen mitliefern. Für die Nutzung der Einschaltverzögerung des PRE AMP OUT müssen Sie die braune und die violette Litze zu den Cinchbuchsen hin an geeigneter Stelle auftrennen, abisolieren und mit der Klemmleiste der Farbe nach verschrauben.
Gut zu sehen, die sehr breiten Leiterbahnen zu den Relais hin und zurück!
3 LEDs
Drei LEDs zeigen den Status des Verstärkers an. Die grüne LED leuchtet immer, sobald die Zeit der Einschaltverzögerung abgelaufen ist und alle zu überwachende Eingänge in Ordnung sind. Die zwei gelben LEDs zeigen an welches der Lautsprecherpaare A und/oder B aktiv sind. Man könnte die LEDs an die Front führen ... ... nee, zu weit gesponnen!
Protection Circuit
für alle Revox B750 finden Sie bei uns im Shop










