Monitor boardfor all Studer Revox B77
1.177.261-25 New development
The circuitry remains Revox. What could be improved?
The headphone amplifier is still one of the best found in tape machines! The power-on delay with voltage monitoring is ingenious and has been copied many times by us at Premium HiFi.
Nevertheless, some optimizations have been made here as well.
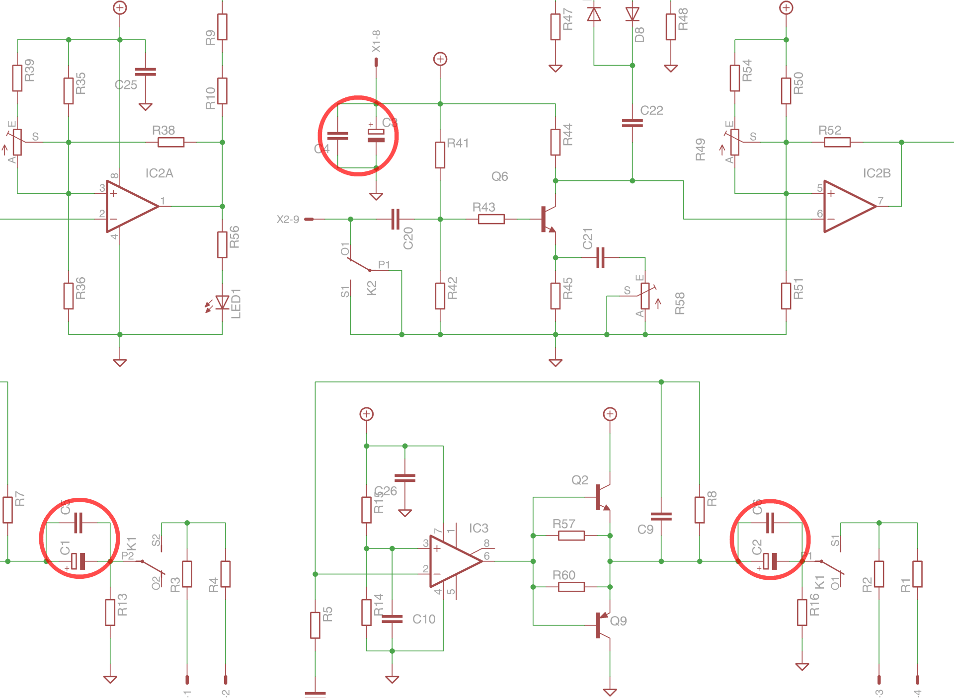
Backup capacitors on the ICs, no electrolytic capacitors, bypass capacitors, buffer electrolytic capacitors for the circuit board, current and available relays, peak indicators on the trimmers!
the technology
The circuit
Bypasses
A total of only 4 electrolytic capacitors with 3 bypass capacitors. When electrolytic capacitors are absolutely necessary, the electrolytic capacitors receive additional bypass capacitors. We use only high-quality, low-noise, low-distortion electrolytic capacitors with low ESR from Panasonic.
1/2 UB voltage divider
At Premium-Hifi, we expect even better channel separation from separating half the operating voltage. When the half-UB is separated for right and left, there is less crosstalk and spatial resolution increases. A measure that doesn't cost much, but makes much more sense than using an exorbitantly expensive cable!
Operating voltage
We provide all active components and groups with additional support and blocking capacitors.
For example, all op-amps have a backup capacitor close to the IC, and the circuit board also has a capacitor. Electrolytic capacitors, no matter how good they are, always have a bypass capacitor! In critical locations, they are even designed as film capacitors.
the newer board
The perforated grid of the previous version is omitted. No modifications or extensions are planned. Four LEDs indicate the operating voltage (green), the enable (yellow), and an additional red peak LED ( 6 dB) for the left and right. The peak LEDs are located directly on the respective trimmers. This makes the peak display particularly easy to adjust.
Ground plane
Separate ground planes, shielding planes for the right and left headphone amplifiers, the mute switch, and the measurement amplifier for the VU meters and peak indicators. The UB signals also come separately from a central point to each amplifier. The new monitor board features wide, 70 µm thick conductor tracks.
All amplifiers essentially have their own dedicated power source. The current doesn't have to travel from a distant power supply through additional wires, circuit paths, and various solder joints, but is immediately available to the consumer.
Monitor board from Premium-Hifi
We at Premium-Hifi have utilized all technical possibilities to ensure the best monitoring of the audio signal.
if you want the best!
brand new monitor-Printed circuit board
1.177.261-25
for all Revox B77 you can find in our shop








