High-end reproduce boardfor all Studer Revox B77 MKI, MK II
1.177.259-25 New development
This is where we could improve a lot.
The original playback board only had two trimmers for the channel levels. Neither the levels nor the treble could be adjusted independently of the selected speed. Here, too, we said to ourselves: if something new was going to happen, we had to do it right! It was clear from the start that we wanted to adjust the levels and treble separately for each speed. We were fully aware that this would require a huge amount of additional work! We also wanted to make the circuit board universal for all versions of the B77.
the technology
Tin bridges, jumpers
Equalization
For each equalization on the playback board, three tin jumpers are installed twice. The jumpers cannot be set randomly; they are always in groups of three. The equalization can only be set correctly when three jumpers are in a row! The jumper settings are described in detail in the manual. This is the only way the new playback board will fit all Revox B77s (SLS, LS, N, HS NAB, and HS IEC).
Input capacity
The input capacitance can be adjusted via the tin bridges SJ1 and SJ2from 220 pF (without bridge) to 320 pF (jumper on the left) to 880 pF (with two tin bridges).This ensures that the input capacitance is sufficiently accurate and independent of the selected equalization. This is the only way the playback board is compatible with all Revox B77s.
The biggest change, improvement!
Eight trimmers
8 trimmers instead of 2 allow for much more precise adjustment. Simply copying the existing circuit board 1:1 isn't our thing! Here, you can adjust the levels independently of the speed. That already makes 4 trimmers. Additionally, 4 additional trimmers can be used to adjust the treble independently of each other.
The fact that the levels can be adjusted independently of the selected speed is a significant advantage. You no longer have to compromise when adjusting playback levels. You don't have to choose one speed and accept the second as a given.
Additionally, you can now adjust the treble for both speeds independently. All of this makes calibrating the Revox B77 much more precise than ever before!
Comparison
You will receive detailed installation and alignment instructions. We will perform the alignment according to the specifications of the Studer Revox B77 and PR99. For alignment, you will need the appropriate tools, some experience, patience, and reference tapes for the two speeds of your tape machine!
We are happy to take overfrom
Premium Hifi the adjustment for you
Many other optimizations,
that we at Premium-Hifi don’t want to do without!
No electrolytic capacitors
As always, we're happy to forgo electrolytic capacitors in the signal. Electrolytic capacitors are slow-acting and tend to swallow up the smallest, subtlest facets of the musical event that make up the music. Forgoing! And then more electrolytic capacitors than the original? Yes, the many optimizations and larger capacitances lead to the majority of electrolytic capacitors!
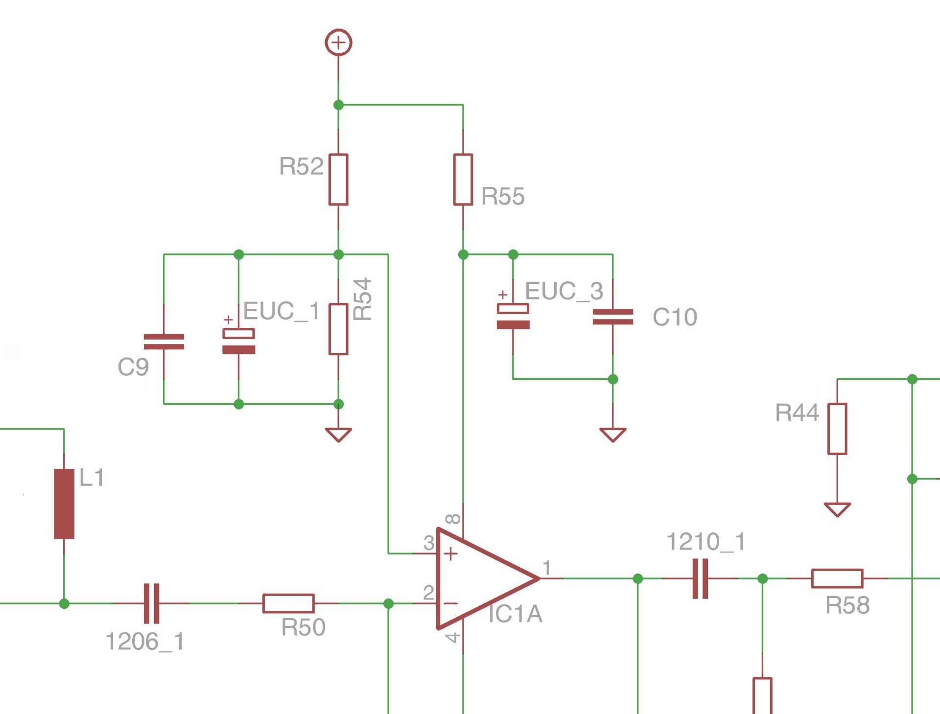
Buffering the voltage
The voltage is buffered and blocked individually for each amplifier stage and each channel. Additionally, the collector resistor of the first stage was split and buffered again. The additional effort is enormous!
The separate buffering of the individual amplifier stages leads to noticeably better resolution.
All amplifiers essentially have their own dedicated power source. The power doesn't have to travel from a distant power supply via additional wires, circuit paths, and various solder joints, and is available immediately.
Half operating voltage
Instead of a single 1/2 UB voltage divider for the entire circuit, we now have six separate voltage dividers for each stage and each channel. This also increases the number of electrolytic capacitors by another five, plus the bypasses.
The separate voltage dividers increase the spatial resolution, the channel separation becomes larger, better!
Speed evaluation
S-Speed
To adjust the settings to the respective speed, the S-Speed signal on the playback board must be fed to the designated pin (PIN 18)! A wire jumper (included in the scope of delivery) must be inserted for this purpose. Otherwise, the separate and therefore much more precise adjustment would not be possible!
Reproduce board from Premium-Hifi
With 8 trimmers, playback can be adjusted much more precisely and, above all, independently of the selected speed! In addition, the separately adjustablellen.
if you want the best!
improved playback board
1.177.259-25
for all Revox B77 you can find in our shop












