Phono pcb for B750 MK II
New development
The phono preamplifier in the Revox B750 is excellent and often underrated. Unfortunately, the device's 1.6 m long cable length per channel isn't particularly conducive to the sound. Investing in low-capacitance cables or relocating the impedance switch and level control to the rear would be a good idea.
Optimizations
careful but effective
We only carefully optimized the circuit's components. For example, we replaced the two diodes with an LED and adjusted the resulting current by changing the resistance. Where possible, we omitted electrolytic capacitors in the signal path, buffered the power supply separately for each channel, and installed wide, 70 µm-thick conductors. All capacitors in the signal path that couldn't be completely replaced with film capacitors were replaced with high-quality film bypass capacitors.
The circuitry remains Revox, the optimizations from Premium-Hifi!
The electronics
The circuit, the concept is original Revox
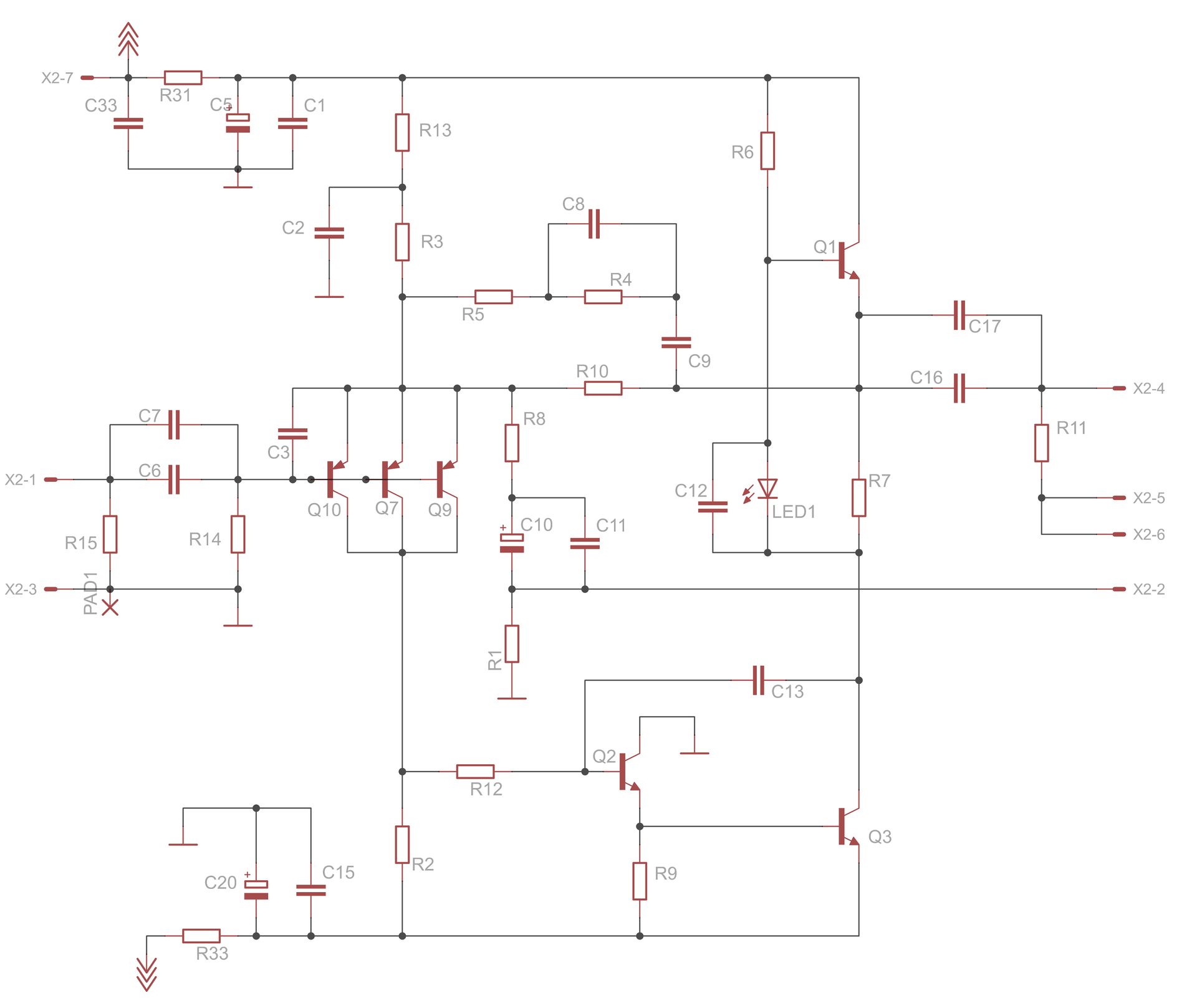
Circuit diagram
The underlying circuitry remains the original Revox. The phono preamplifier is already very good! From 20 Hz to 20 kHz, the level error is within a range of max. 0.5 dB. That's very good. We have, however, made some improvements to the circuitry. The conductor tracks here are now 70 µm thick and very wide, instead of 35 µm.
Emitterwiderstand
For the input transistors, the emitter resistance was split and further smoothed by another capacitor. This further calms the emitter voltage to the level at which the base operates with the input signal. The division plays no role at all for the operating point of the input transistors! The cutoff frequency of the low-pass filter is approximately 1 Hz, which is sufficiently low.
LED
Instead of two diodes in series, we prefer to use lower-noise LEDs. With a series resistor of 68 kOhm, the LED has a voltage drop of approximately 1.6 V instead of the 1.4 V for both diodes. Although the series resistor is quite large at 68 kOhm, the LEDs still glow well! The collector resistance must be recalculated.
buffering
the operating voltage.
The plus-minus voltage is buffered separately for each channel. This involves four electrolytic capacitors, four resistors, four bypass capacitors, and two capacitors directly at the plus/minus voltage input. The circuit's current consumption is approximately 10 mA per channel. We generously dimensioned the electrolytic capacitors at 47 µF.
The bypass capacitor
If we can't use film capacitors for the coupling capacitors, then film bypass capacitors are mandatory for us. Even if the coupling capacitors aren't electrolytic capacitors. Even the best COG ceramic capacitors aren't the best choice for audio applications. But they're still better than electrolytic capacitors!
All of this is already moving towards the “high-end”.
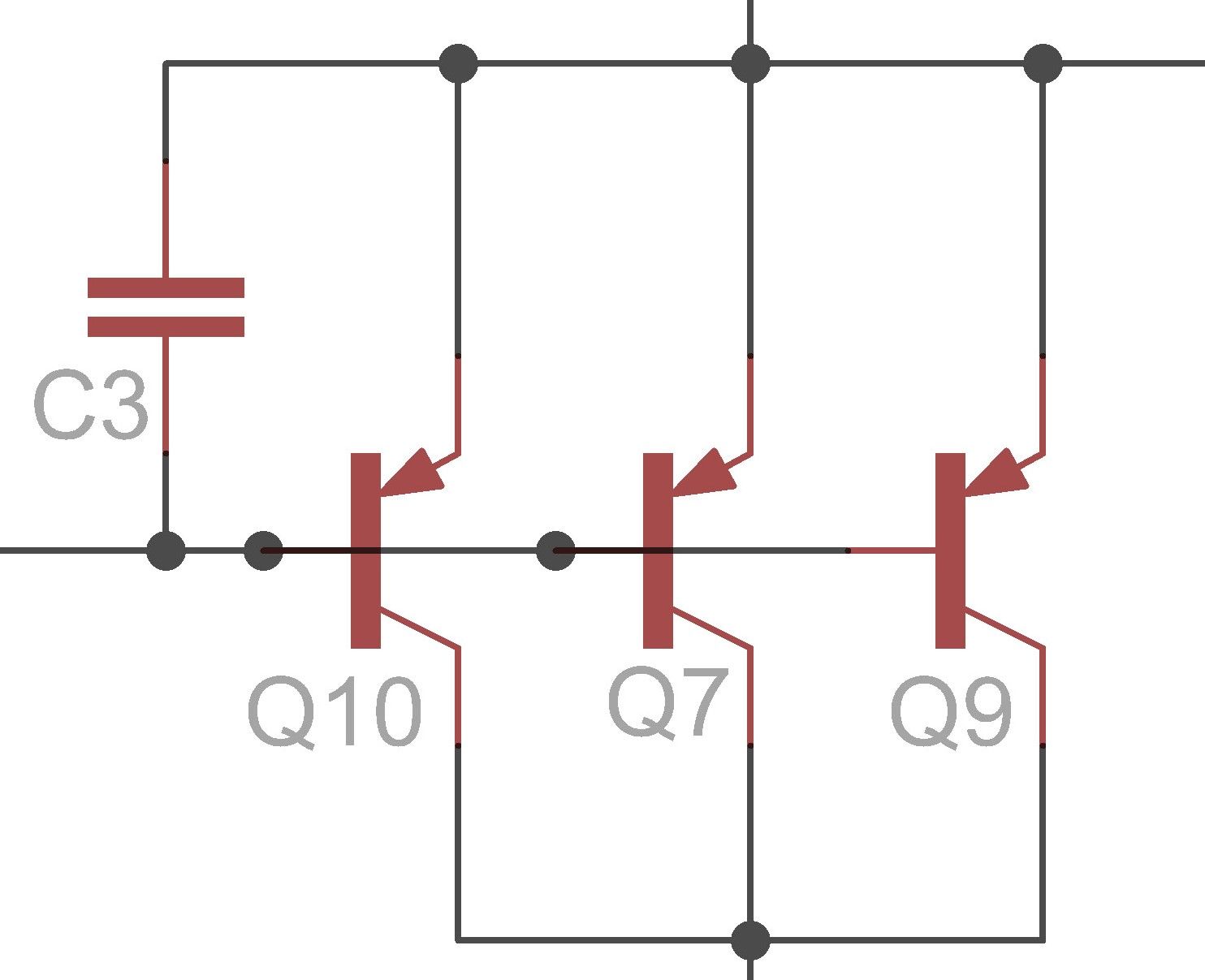
3 input transistors
To achieve the lowest possible base-emitter resistance, we connected three low-noise transistors in parallel. This parallel connection divides the base-emitter resistance by three, thus reducing the input noise by just under a third. While the internal wiring is certainly the primary source of noise, we still want to utilize every possible option in the new circuit!
The layout
Conductor tracks
Here, too, the traces are very wide and 70 µm thick. The channels are separated by the supply lines. The ground planes on the L side are also designed separately for the channels. Of course, we are also bound by the amplifier's specifications. We cannot change the connections and dimensions. Why should we?

Equalization phono preamplifier
for all Revox B750 MK II you can find in our shop









